2025年国家自然科学基金(国自然)评审已经结束,整体资助率预计将创新低,面临激烈竞争和资助困境。2024年国自然整体资助率约13%,其中面上项目资助率仅11.66%,青年项目15.54%,已经处于较低水平。2025年面上项目资助率预计可能跌至11.19%甚至更低,创近年来新低。
资助率或创新低
申请量持续走高
2023年12月,国家自然科学基金委发布了2024年度国家自然科学基金改革举措,宣布“取消申二停一”、“取消依托单位变更限制”、“放宽女性年龄”等一系列改革举措,进一步放松了国自然的申请限制。因此,2024年国家自然科学基金集中接收期项目申请量呈现爆发式增长,总量达到384564项,较2023年同比增长率高达26.36%。这一增幅与2023年仅3.7%的增长率形成鲜明对比。
而2025年度项目申请集中接收期间共接收各类型项目申请433426项,经初审受理432429项,较2024年的384564项又增长12.71%(复审后应略微上涨),增幅巨大。而不予受理项目申请仅997项,近5年首次低于1000项,占比也仅有0.23%,较2024年大幅下降30.8%,历史最低。

资助率持续下跌
从资助率来看,2021-2023年间虽然逐年小幅下降,但始终保持在16%左右的水平;而2024年却大幅下滑至13%,创下近年新低。
2025年度自然科学基金项目总预算为394.58亿元,比2024年执行数增加31.43亿元,增长8.65%。而经费8.65%的增幅显著低于申请总量12.71%的增幅,新一年资助率可能创下历史新低~

青年与面上项目影响最多
研究经费的总增幅匹配不上基金申请量的增幅,资助率持续下降,其中对科研人员赖以生存的青年基金与面上项目,带来的竞争压力将会进一步加剧。

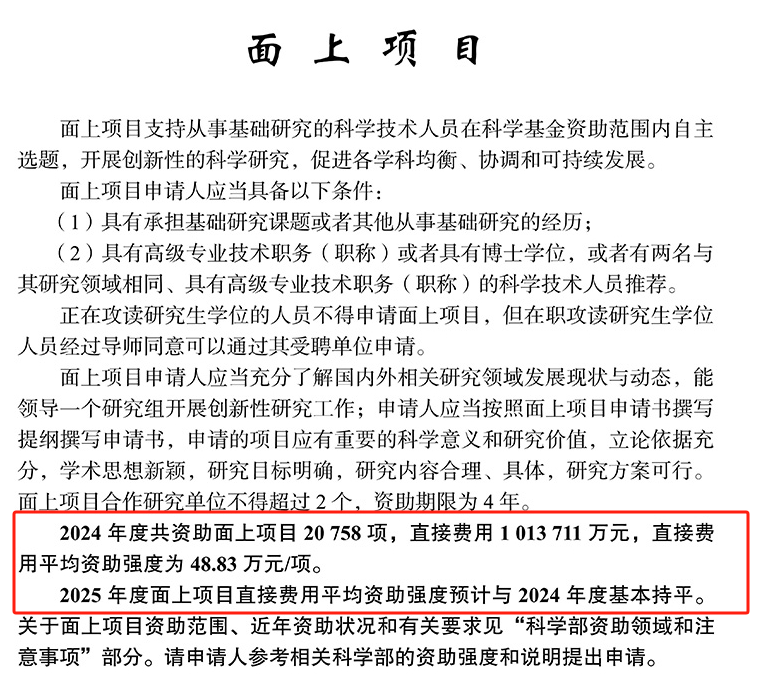
面上项目:2023年资助率17%,2024年猛跌至11.7%,假设申请量占比维持2024年约46.28%的水平,则申请量将达到约200590项。预计2025年面上资助项数可能在20760项左右,资助率约为10.34%。

青年基金:2023年资助率17%,2024年跌至15.5%,若保持38.87%的申请占比(约168473项),以30万元/项的资助标准计算,预计2025年资助项目数约23226项。这意味着资助率可能进一步下滑至13.79%,较往年呈现持续走低趋势。

近年来,国家自然科学基金的竞争态势日趋激烈。评审标准从早期偏重研究热点和论文数量,逐步转向更加注重科研成果质量、项目设计的科学性以及申请人的整体科研能力。
科研学者唯有立足学科前沿,深耕基础研究,持续提升学术原创性与研究质量;同时,需精准凝练关键科学问题,精心设计与论证研究方案,突出项目的创新价值与应用潜力;并强化学术交流与合作,不断优化申报材料表述的严谨性与清晰度。唯有将研究实力、创新思维与申报技巧紧密结合,方能在这高强度的竞争中有效提升项目获批的竞争力与成功率。