宋欢教授,四川大学华西生物医学大数据研究院特聘研究员、博士生导师,同时担任四川大学“双一流”超前部署学科“医学大数据”首席科学家。宋欢教授的研究方向为精神应激相关流行病研究、队列数据库建设与管理、医学大数据应用与挖掘。
近期,在Signal Transduction and Targeted Therapy、British Journal of Anaesthesia、European Journal of Epidemiology、 Molecular Psychiatry、 BMC Medicine发表系列研究论文。

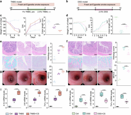
1、Signal Transduction and Targeted Therapy(IF=52.7):揭示了GPR15是吸烟加重克罗恩病却缓解溃疡性结肠炎的分子开关
论文题目:GPR15 differentially regulates the effects of cigarette smoke exposure on Crohn’s disease and ulcerative colitis
核心亮点:吸烟为何加重克罗恩病(CD)却缓解溃疡性结肠炎(UC)?这一临床“反向悖论”长期缺乏分子解释。本研究首次锁定G蛋白偶联受体GPR15是烟雾差异调控IBD的“分子开关”:在CD中,吸烟上调GPR15,驱动促炎Th17细胞向肠道归巢,炎症加剧;在UC中,吸烟下调GPR15,抑制病理性免疫细胞浸润,炎症缓解。团队整合多国人群队列、GPR15敲除小鼠与细胞过继转移三重证据,证实GPR15表达水平可精准预测吸烟对个体患者的利弊方向;更关键的是,靶向拮抗GPR15或其配体可在动物模型中“重编程”吸烟对CD与UC的相反效应,为两类疾病的精准分型干预提供了首个可药物化靶点与生物标志物,填补了吸烟差异调控IBD的机制与转化空白。
作者信息:宋欢教授、陈亿教授、邓成教授为共同通讯作者,四川大学华西医院呼吸与危重症医学科、四川大学华西医院华西生物医学大数据中心、四川大学华西医院实验医学科为核心完成单位。

2、British Journal of Anaesthesia(IF=9.2):揭示CPSP的遗传结构具有显著的手术部位异质性
论文题目:Genetic variants associated with chronic postsurgical pain: evidence from the China Surgery and Anaesthesia Cohort study
核心亮点:慢性术后疼痛(CPSP)是手术常见并发症,影响约10%-50%患者,其发生机制尚未完全阐明,亦缺乏有效预测手段。本研究基于中国手术与麻醉队列(CSAC),首次开展大规模CPSP全基因组关联研究,系统筛选与慢性术后疼痛相关的遗传变异。研究团队纳入近万例手术患者,结合长期随访与基因分型,发现多个与CPSP风险显著相关的易感位点,提示神经炎症、疼痛信号传导及神经可塑性相关通路在其中起关键作用。该研究为CPSP的个体化风险预测提供了遗传学基础,有望推动术后疼痛精准防控策略的建立。
作者信息:宋欢教授、李茜教授、柯博文教授为共同通讯作者,四川大学华西医院麻醉科为核心完成单位。

3、European Journal of Epidemiology(IF=5.9):WHALE 聚焦“健康-疾病转化”,为主动医疗与机制研究提供数据
论文题目:Cohort profile: the West-China hospital alliance longitudinal epidemiology wellness (WHALE) study
核心亮点:在中国,每年超5亿人次参与健康体检,但数据碎片化、标准不一,难以支撑精准公共卫生决策。WHALE 创新构建“数据库+队列”双核心模式,以152万+参与者、340余万条健康记录为基础,兼具长期历史数据与前瞻性随访优势,样本性别均衡、覆盖广,整合“遗传-行为-环境”全链条多维数据,且含大量重复测量数据以捕捉健康动态变化。其依托稳健质控体系保障可信度,突破传统研究局限,为主动医疗发展与疾病机制解析提供高质量数据支撑,兼具学术价值与临床应用前景。
作者信息:宋欢教授、黄进教授为共同通讯作者,四川大学华西医院健康管理中心、四川大学华西医院华西生物医学大数据中心为核心完成单位。

4、Molecular Psychiatry(IF=9.6):构建三维疾病网络模型,为共病预警和干预提供路线图
论文题目:Disease clusters and their genetic determinants following a diagnosis of depression: analyses based on a novel three-dimensional disease network approach
核心亮点:抑郁症不仅是独立的精神障碍,更是多种躯体疾病的“启动器”,但其后续共病规律及遗传机制长期缺乏系统刻画。本研究提出一种新型三维网络模型:通过正则化偏相关提升疾病关联验证精度,并在非时间维度与时间维度上识别并可视化疾病集群。在瑞典54284例抑郁患者及英国生物银行独立队列中同时锁定6个跨诊断、跨时间的稳健后续疾病集群(中枢神经、呼吸、心血管与代谢、胃肠、肌骨及精神障碍),共30种疾病;多基因风险评分呈现剂量-反应关系,GWAS 进一步在4个集群中挖掘出8个可药物靶向的全基因组显著位点,首次为抑郁后多病共防提供兼具共享性与特异性的遗传干预路线图。
作者信息:宋欢教授为通讯作者,四川大学Med-X信息学中心、四川大学华西医院华西生物医学大数据中心为核心完成单位。

5、BMC Medicine(IF=8.3):提示不良生活事件可累积升高急性创伤后精神障碍风险
论文题目:Association of childhood maltreatment and adverse lifetime experiences with post-injury psychopathology: evidence from the China Severe Trauma Cohort
核心亮点:躯体创伤后精神病理是临床被长期忽视的“隐形并发症”,现有研究多聚焦遗传或急性应激,却对生活史这一可干预环节关注不足。本研究依托高质量、多维度、时序清晰的中国急性重大创伤队列,发现无论遗传背景如何,童年虐待与随后累积的不良生活经历均独立、叠加地升高伤后应激障碍、焦虑和抑郁风险,其中情感虐待与“危及生命的疾病/伤害”效应最强;更关键的是,不良成年事件可解释约1/4的“童年虐待→伤后症状”路径,提示成年期经历是可阻断的核心中介。这一发现将“生活史”纳入创伤心理风险分层,为创伤入院患者提供了“问史-评险-早干预”的低成本防控新思路。
作者信息:宋欢教授、张伟教授、王光林教授为共同通讯作者,四川大学华西医院创伤医学中心、 四川大学Med-X信息学中心、四川大学华西医院生物医学大数据中心为核心完成单位。

宋欢教授简介:
宋欢教授,博士生导师,四川大学华西医院生物医学大数据研究院研究员,四川大学双一流超前部署学科“医学大数据”首席科学家。国家级青年人才,获批四川省卫健委学术技术带头人。担任Cochrane Database of Systematic Reviews学术编辑,Phenomics青年编委。至今以第一/通讯作者发表文章 80+篇,代表作发表在JAMA、BMJ、Nature Communications、JAMA Psychiatry、JAMA Neurology、Lancet Regional Health-Europe、American Journal of Psychiatry、 Lancet Healthy Longevity、European Journal of Epidemiology、Molecular Psychiatry、 International Journal of Epidemiology等国际顶尖医学杂志上。已获得包括国自然面上项目、四川省科技厅重点研发项目、瑞典卡罗林斯卡科研基金、横向成果转化项目在内等多项科研基金。