近日,心血管领域国际顶级期刊Circulation(IF=38.7)在线发表一项关于心肌纤维化与心力衰竭防治的重大研究成果。该研究由哈尔滨医科大学与南京医科大学联合团队完成,系统揭示丙酮酸激酶2(PKM2)巯基亚硝基化修饰驱动心肌纤维化的分子机制,并发现治疗溶血性贫血的药物Mitapivat具有全新的心衰防治潜力,为临床干预提供了创新策略。南京医科大学基础医学院张艳副教授作为共同第一作者深度参与研究,其团队在心血管疾病分子机制与药物转化领域的持续深耕再获国际认可。

心肌纤维化是高血压性心衰、缺血性心脏病等多种心脏疾病的共同病理基础,也是导致心功能恶化的关键环节,目前临床缺乏直接抑制心肌成纤维细胞活化的有效治疗手段。蛋白巯基亚硝基修饰(SNO)作为一氧化氮信号传导的核心机制,其功能失衡在多种疾病发生发展中扮演关键角色。此次研究聚焦这一核心通路,首次明确了SNO-PKM2在心肌纤维化中的驱动作用。

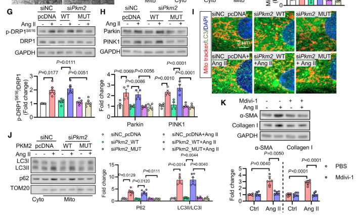
研究团队发现PKM2特异性高表达于心肌成纤维细胞,而在成年小鼠心肌细胞中不表达,这一特性使其成为靶向干预的理想靶点。在血管紧张素II刺激、主动脉缩窄(TAC)、急性心肌梗死等多种心肌纤维化动物模型及心衰患者心脏组织中,SNO-PKM2水平均显著升高。通过质谱分析与点突变技术,团队进一步确证PKM2的关键修饰位点为半胱氨酸49和326(Cys49/326),抑制该修饰可显著改善小鼠心脏收缩舒张功能,减少胶原沉积。

机制探索层面,研究首次阐明SNO-PKM2通过“代谢重编程+线粒体分裂”双重途径促进心肌成纤维细胞活化:一方面,SNO修饰抑制PKM2酶活性,使成纤维细胞葡萄糖代谢转向磷酸戊糖途径,为细胞增殖提供能量与物质基础;另一方面,修饰后的PKM2与凝溶胶蛋白(GSN)结合减弱,导致GSN与线粒体分裂蛋白DRP1结合增强,通过招募CaMKII促进DRP1磷酸化,引发线粒体过度分裂与功能障碍,最终推动成纤维细胞向肌成纤维细胞转化。这一发现为理解心衰发病机制提供全新的代谢调控视角。

更具转化价值的是,基于上述机制,研究团队筛选发现临床常用溶血性贫血治疗药物Mitapivat可剂量依赖性激活PKM2,有效抑制心肌成纤维细胞活化。在TAC及血管紧张素II诱导的心衰模型中,Mitapivat显著延缓心功能恶化,展现出良好的防治效果。考虑到心衰与贫血常相互促进,该药物在合并心脏基础疾病的贫血患者中可能具备“一箭双雕”的治疗优势,为老药新用开辟了重要方向。

此次研究由季勇教授、谢利平教授(南京医科大学)与韩艺教授(哈尔滨医科大学)共同通讯作者,团队长期深耕蛋白巯基亚硝基修饰与心血管疾病的关联研究,已建立系统的SNO检测平台,先后发现多个心衰关键调控因子,系列成果发表于Circulation、Circulation Research等顶级期刊,为心血管疾病精准防治提供了多项创新理论与潜在靶点。
作为共同第一作者,南京医科大学张艳副教授长期聚焦心血管疾病的分子机制和药物防治研究,是江苏省科协青年科技人才托举工程培养对象,同时入选南京医科大学“优秀中青年骨干教师”、“青年拔尖人才”等人才计划,领衔研究生导师星火团队。此次发表的成果是她以第一作者身份在Circulation发表的第二篇高水平论文,此前其研究成果还曾荣获2021年度中国心血管病十大基础研究论文。