2026年1月8日,北京大学化学与分子工程学院刘志博(刚荣获陈嘉庚青年科学奖)团队与北大-清华生命科学联合中心曾泽贤团队合作,在 Nature Communications 上发表了题为 Boron neutron capture therapy preserves immune cells and induces robust anti-tumour immunity in preclinical mouse model 的研究文章。
放射治疗在肿瘤治疗中发挥着重要作用,但其杀伤作用通常缺乏细胞层面的选择性,往往在清除肿瘤细胞的同时对免疫细胞造成不可避免的损伤,从而限制放疗诱导抗肿瘤免疫效应的发挥。
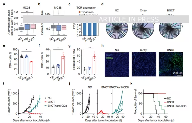
针对上述难题,研究系统比较了硼中子俘获治疗与等剂量X射线放疗在免疫“冷”肿瘤和“热”肿瘤模型中的生物学与免疫学效应,发现 BNCT 能够在两类肿瘤模型中有效激活抗肿瘤免疫反应,并在高效杀伤肿瘤细胞的同时,显著降低对肿瘤微环境中免疫细胞的直接损伤,体现出细胞尺度上的治疗选择性。单细胞转录组分析进一步表明,BNCT 可显著重塑肿瘤免疫微环境。
综上,该研究从生物学层面验证了 BNCT 作为“单细胞尺度放疗”的独特治疗模式,为其优异疗效提供了重要免疫学解释,也为放疗与免疫治疗的协同优化提供了新的理论依据。

硼中子俘获治疗可增加T细胞受体的多样性及肿瘤浸润性CD8⁺T细胞的浸润水平,且CD8⁺T细胞在其中发挥关键作用(摘自nature communications)