【动物实验】-禽流感管理的新途径
动物实验,H7N9禽流感病毒
中国实验动物信息网
2020-08-31
1849
血液中高水平的激素“血管紧张素II”与禽流感患者的严重症状和后续后果有关。两项研究表明,药理学上降低“血管紧张素II”水平可减轻小鼠的疾病症状。因此,这些发现可能提供生物标志物和潜在的治疗策略,以防止未来的流感流行。 LanjuanLi,ChengyuJiang及其同事报告说,感染H7N9禽流感病毒的患者血浆“血管紧张素II”的水平高于健康人群或感染猪流感的人群。
我们发现,在感染H7N9的患者中,“血管紧张素II”水平,病毒载量,疾病进展和死亡率相关。对“血管紧张素II”死亡率的预测是基于其他常见的临床参数(例如血氧水平),与所制定的参数相同或更好。
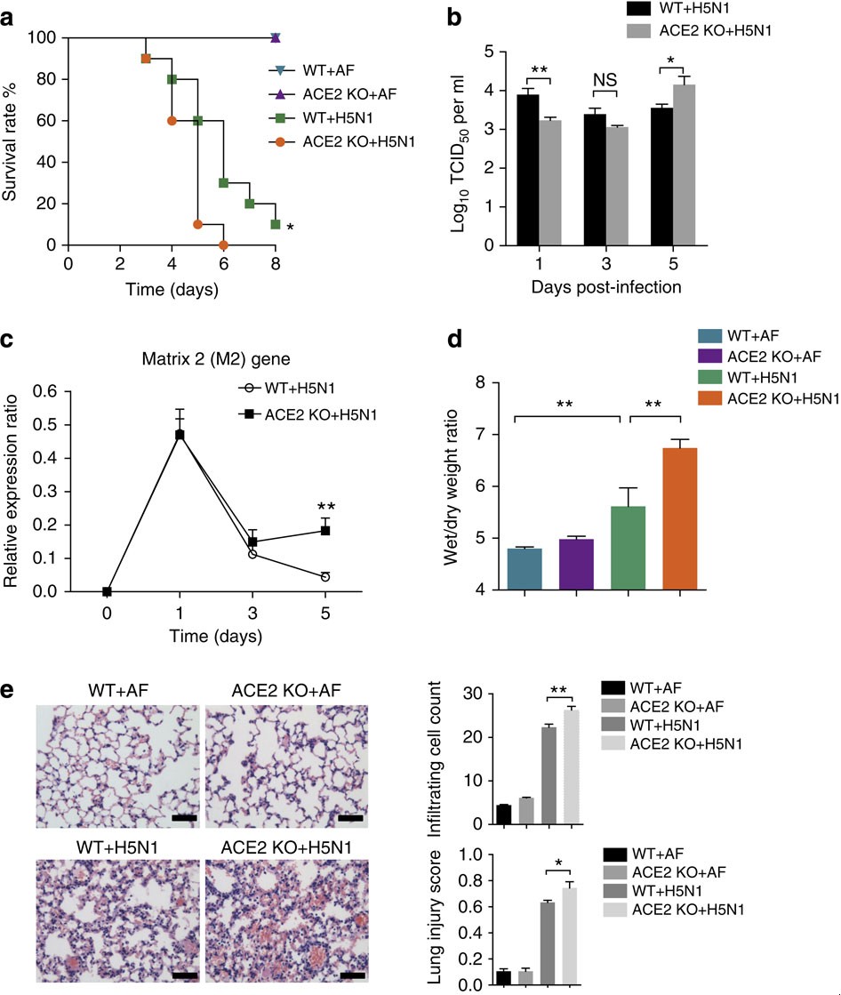
在第二项研究中,姜成玉及其同事发现,与健康人相比,感染H5N1禽流感病毒的人中“血管紧张素II”的水平也增加了。此外,他们还报告说,用H5N1病毒感染小鼠后,其“血管紧张素II”水平升高,而ACE2(血管紧张素转化酶2)的表达降低。 ACE2是一种可以使“血管紧张素II”失活的蛋白质。*后,研究小组发现,人ACE2的使用改善了感染H5N1的小鼠的疾病症状并降低了“血管紧张素II”的水平。综上所述,这两篇论文具有重要的临床意义,并为禽流感患者的疾病致病机理提供了新的认识。然而,需要进一步的研究以确定“血管紧张素II”是否是有用的生物标记并评估ACE2的潜在功效。