
近日,广东省人民医院肿瘤医院副院长、 乳腺肿瘤科主任王坤教授团队领衔开展的neoCARHP研究(早期HER2阳性乳腺癌新辅助治疗优化研究)成果,在国际顶级临床肿瘤学期刊 Journal of Clinical Oncology 上正式发表...
2026-03-02
近日,青岛大学两位“泰山学者”教授团队相继聚焦癌症放疗增敏与精准催化治疗领域,突破现有技术瓶颈,为癌症精准治疗提供全新思路...
2026-02-28
2026年1月19日,厦门大学医学院神经科学研究所冷历歌教授和张杰教授团队在 Autophagy 杂志上发表题为“Metabolites released from apoptotic cells in central nervous system orchestrates the pathological process of Alzheimer disease through improving autophagy”的研究论文...
2026-02-26
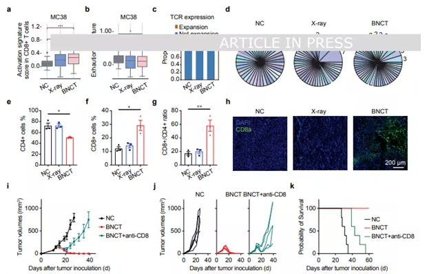
2026年1月8日,北京大学化学与分子工程学院刘志博(刚荣获陈嘉庚青年科学奖)团队与北大-清华生命科学联合中心曾泽贤团队合作,在 Nature Communications 上发表了题为 Boron neutron capture therapy preserves immune cells and induces robust anti-tumour immunity in preclinical mouse model 的研究文章...
2026-02-26
四川大学华西医院副院长吴泓教授等团队合作在 Signal Transduction and Targeted Therapy 在线发表题为“RMzyme: regulations of RNA-modifying enzymes in humans”的研究论文...
2026-02-25
针对中国晚期胰腺癌患者的优化治疗方案,现阶段尚无充分的循证医学证据作为临床支撑,临床存在显著的未被满足需求...
2026-02-24
2026年1月28日,哈佛大学医学院StephenD. Liberles教授为唯一通讯作者在全球顶尖学术期刊《Nature》发表了题为\"Vagal blood volume receptors compensate for haemorrhage and posture change\"。哈佛大学为论文的第一完成单位。论文的共同第一作者为刘志凯和卢珊...
2026-02-11
2025年9月,中国医科大学附属盛京医院(第一单位)与中国医科大学附属第一医院(通讯单位)QingGuo团队在AdvancedScience发表论文《HistoneLactylation‐DrivenU......
2026-02-06
近日,心血管领域国际顶级期刊Circulation(IF=38.7)在线发表一项关于心肌纤维化与心力衰竭防治的重大研究成果...
2025-12-25
2020年12月开始,国家杰青、优青、重大项目等项目被从国自然查询系统移除,之后,这些项目不再向社会公开...
2025-12-03
宋欢教授,四川大学华西生物医学大数据研究院特聘研究员、博士生导师,同时担任四川大学“双一流”超前部署学科“医学大数据”首席科学家...
2025-11-24
11本期刊被剔除(3本SCIE期刊、1本AHCI期刊和7本ESCI期刊);1本期刊改名;新增29本ESCI期刊被收录...
2025-11-20
2025年10月19日,中山大学张力团队在Lancet(IF=88.5)在线发表题为“Izalontamab brengitecan, an EGFR and HER3 bispecific antibody–drug conjugate, versus chemotherapy in heavily pretreated recurrent or metastatic nasopharyngeal carcinoma: a multicentre, randomised, open-label...
2025-11-18
天津医科大学党委副书记、校长,天津医科大学肿瘤医院党委副书记、院长郝继辉教授,为2025年院士增选有效候选人,长期深耕胰腺肿瘤临床诊治及基础转化领域...
2025-11-12
作为2025年中国工程院院士增选有效候选人、山东大学齐鲁医院院长,陈玉国教授领衔的团队长期深耕急危重症领域,近期接连在 Cell Reports Medicine、Resuscitation 等国际权威期刊发表4项重磅研究,覆盖心肺复苏优化、血管疾病机制解析等关键方向,为全球急危重症救治注入中国力量...
2025-11-06
自1987年以来,中国科学技术信息研究所承担“中国科技论文统计与分析”工作,相关宏观统计数据编入国家统计局和科技部编制的《中国科技统计年鉴》,统计和分析研究成果被科技管理部门和学术界广泛关注和应用...
2025-10-31